全球化学品在线数据库

Z-IETD-FMK
[CAS 210344-98-2]

供应商
BOC Sciences 美国
+1 (631) 485-4226
info@bocsci.com
Skype 聊天
化学品供销商
chemBlink 集群供应商(2012 年起)
基本信息
产品名称 Z-IETD-FMK
英文名 Z-IETD-FMK
别名 caspase-8 inhibitor; Z-IE(OMe)TD(OMe)-FMK; Z-Ile-Glu(OMe)-Thr-Asp(OMe)-CH2F; Z-Ile-Glu(OMe)-Thr-Asp(OMe) fluoromethylketone; N-benzyloxycarbonyl-Ile-Glu(OMe)-Thr-Asp(OMe)-fluoromethylketone; benzyloxycarbonyl-isoleucyl-glutamyl-threonyl-aspartic acid fluoromethyl ketone
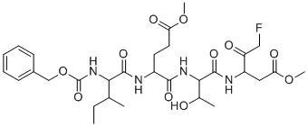
分子结构 CAS 登录号:210344-98-2, Z-IETD-FMK
分子式 C30H43FN4O11
分子量 654.69
CAS 登录号 210344-98-2
分子行输入简码 SMILES CCC(C)C(C(=O)NC(CCC(=O)OC)C(=O)NC(C(C)O)C(=O)NC(CC(=O)OC)C(=O)CF)NC(=O)OCC1=CC=CC=C1
国际化学标识码 InChI 1S/C30H43FN4O11/c1-6-17(2)25(35-30(43)46-16-19-10-8-7-9-11-19)28(41)32-20(12-13-23(38)44-4)27(40)34-26(18(3)36)29(42)33-21(22(37)15-31)14-24(39)45-5/h7-11,17-18,20-21,25-26,36H,6,12-16H2,1-5H3,(H,32,41)(H,33,42)(H,34,40)(H,35,43)/t17-,18+,20-,21-,25-,26-/m0/s1
国际化学标识检索码 InChIKey PHLCQASLWHYEMX-DEKIMQJDSA-N
物理化学性质
密度 1.247±0.06g/cm3 (实验值)
沸点 925.7±65.0°C at 760 mmHg (实验值)
溶解度 Soluble in DMSO
市场分析报告
相关产品
紫草酸  紫草酸 B 二甲基酯  梓醇  梓甙; 梓实糖甙  紫丹参素 A  紫丹参素 C  紫丹参素 D  紫丹参素 F  紫丹参萜醚  紫丁香苷; (2R,3S,4S...  梓酚  梓苷; 梓实糖苷  紫红孢菌素  紫红霉素 A  紫红霉酮  beta-紫红霉酮  紫花苜蓿提取物  紫黄素  (±)-紫花前胡醇  紫花前胡甙 V