全球化学品在线数据库

2-[(Z)-(氧代-仲丁基铵亚基)甲基]苯磺酸钠 化学品安全技术说明书 (CAS 73475-11-3)

本页面提供 2-[(Z)-(氧代-仲丁基铵亚基)甲基]苯磺酸钠 (CAS 73475-11-3) 的化学品安全技术说明书 (SDS),包括危险性、急救措施、储存与操作要求等信息。用户可免费下载 SDS 文件用于实验室或工业参考。

产品概述

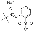
结构式 CAS# 73475-11-3, 2-[(Z)-(氧代-仲丁基铵亚基)甲基]苯磺酸钠
产品名称 2-[(Z)-(氧代-仲丁基铵亚基)甲基]苯磺酸钠
CAS 登录号 73475-11-3
分子式 C11H14NNaO4S
分子量 279.29
2-[(Z)-(氧代-仲丁基铵亚基)甲基]苯磺酸钠的详细资料
 
资料来源 SDS 样本
Sigma-Aldrich
www.sigmaaldrich.com/catalog/Lookup.do?N5=All&N3=mode+matchpartialmax&N1=S_ID&ST=RS&N25=0&F=PR&D7=0&N4=73475-11-3
浏览或下载

免责声明

本页所列之化学品安全技术说明书样本系 chemBlink 公司搜集的互联网公开信息,仅用于指导化学品安全技术说明书的编辑与制作。chemBlink 竭诚提供可靠信息,然而不承诺其完备与准确。 阅读全文...



常见问题 (FAQ)
什么是 SDS?   如何下载 SDS?   SDS 是否免费?   SDS 和 MSDS 有什么区别?



相关化学品安全技术说明书
4-叔丁基-2-乙氧...   1-(4-乙基苯基)...   4'-叔丁基-2,2...   牛磺酸钠   D-异缬氨酸盐酸盐   alpha-胍基戊二...   辛酸铑   苄氟噻嗪   1,2,3,4,6-...   镉离子通道 I