全球化学品在线数据库

半胱天冬酶抑制剂 VI 化学品安全技术说明书 (CAS 161401-82-7)

本页面提供 半胱天冬酶抑制剂 VI (CAS 161401-82-7) 的化学品安全技术说明书 (SDS),包括危险性、急救措施、储存与操作要求等信息。用户可免费下载 SDS 文件用于实验室或工业参考。

产品概述

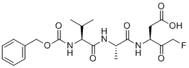
结构式 CAS# 161401-82-7, 半胱天冬酶抑制剂 VI
产品名称 半胱天冬酶抑制剂 VI
CAS 登录号 161401-82-7
分子式 C21H28FN3O7
分子量 453.46
半胱天冬酶抑制剂 VI的详细资料
 
资料来源 SDS 样本
Ambeed
file.ambeed.com/static/upload/prosds/am/835/SDS-A834991.pdf
浏览或下载

免责声明

本页所列之化学品安全技术说明书样本系 chemBlink 公司搜集的互联网公开信息,仅用于指导化学品安全技术说明书的编辑与制作。chemBlink 竭诚提供可靠信息,然而不承诺其完备与准确。 阅读全文...



常见问题 (FAQ)
什么是 SDS?   如何下载 SDS?   SDS 是否免费?   SDS 和 MSDS 有什么区别?



相关化学品安全技术说明书
4,4,5,5-四甲...   3-乙酰氧基-1-丙...   2-甲基-2-丙基5...   乙基(二苯氧基磷酰)...   5-(3-氟苯基)-...   四氢-2H-噻喃-3...   2-(4-硝基苯基)...   苯并三唑-2-胺   4-乙炔基苯基乙酸酯   1-氨基苯并三唑