全球化学品在线数据库

(S)-22-(叔-丁氧羰基)-43,43-二甲基-10,19,24,41-四氧代-3,6,12,15,42-五氧杂-9,18,23-三氮杂四十四酸 化学品安全技术说明书 (CAS 1118767-16-0)

本页面提供 (S)-22-(叔-丁氧羰基)-43,43-二甲基-10,19,24,41-四氧代-3,6,12,15,42-五氧杂-9,18,23-三氮杂四十四酸 (CAS 1118767-16-0) 的化学品安全技术说明书 (SDS),包括危险性、急救措施、储存与操作要求等信息。用户可免费下载 SDS 文件用于实验室或工业参考。

产品概述

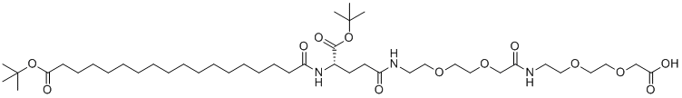
结构式 CAS# 1118767-16-0, (S)-22-(叔-丁氧羰基)-43,43-二甲基-10,19,24,41-四氧代-3,6,12,15,42-五氧杂-9,18,23-三氮杂四十四酸
产品名称 (S)-22-(叔-丁氧羰基)-43,43-二甲基-10,19,24,41-四氧代-3,6,12,15,42-五氧杂-9,18,23-三氮杂四十四酸
CAS 登录号 1118767-16-0
分子式 C43H79N3O13
分子量 846.10
(S)-22-(叔-丁氧羰基)-43,43-二甲基-10,19,24,41-四氧代-3,6,12,15,42-五氧杂-9,18,23-三氮杂四十四酸的详细资料
 
资料来源 SDS 样本
Ambeed
file.ambeed.com/static/upload/prosds/am/1274/SDS-A1273208.pdf
浏览或下载

免责声明

本页所列之化学品安全技术说明书样本系 chemBlink 公司搜集的互联网公开信息,仅用于指导化学品安全技术说明书的编辑与制作。chemBlink 竭诚提供可靠信息,然而不承诺其完备与准确。 阅读全文...



常见问题 (FAQ)
什么是 SDS?   如何下载 SDS?   SDS 是否免费?   SDS 和 MSDS 有什么区别?



相关化学品安全技术说明书
N-异丙基乙酰胺   2,2,6,6-四甲...   苄螨醚   1-辛醇   双(2-甲基-2-丙...   C20-OTBU-G...   甲基3,7,11,1...   N-2-氮杂螺[3....   2-(叔丁氧羰基-氨...   N-(6-氯-2-苯...