Online Database of Chemicals from Around the World

Azidamfenicol SDS (CAS 13838-08-9)

This page provides the Safety Data Sheet (SDS) for Azidamfenicol (CAS 13838-08-9), including information on hazards, first-aid measures, storage, handling requirements, and more. Users may download the SDS file free of charge for laboratory or industrial reference.

Product Info

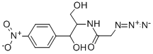
structure of CAS# 13838-08-9, Azidamfenicol;2-Azido-N-[(1R,2R)-2-Hydroxy-1-(Hydroxymethyl)-2-(4-Nitrophenyl)Ethyl]Acetamide;2-Azido-N-[(1R,2R)-2-Hydroxy-1-Methylol-2-(4-Nitrophenyl)Ethyl]Acetamide;2-Azido-N-[(1R,2R)-1,3-Dihydroxy-1-(4-Nitrophenyl)Propan-2-Yl]Ethanamide
Product Name Azidamfenicol
CAS Registry Number 13838-08-9
Molecular Formula C11H13N5O5
Molecular Weight 295.25
More information of Azidamfenicol
 
Source SDS Document
Cayman
www.caymanchem.com/msdss/25449m.pdf
View / download

Disclaimer

The SDS samples above are collected from the Internet by chemBlink and displayed here for the tutorial purpose only. chemBlink LLC provides the information contained herein in good faith but makes no representation as to its comprehensiveness or accuracy. Read full context...



Frequently Asked Questions (FAQ)
What is an SDS?   How do I download an SDS?   Are SDSs free?   What is the difference between SDS and MSDS?



More SDS files for chemicals
2-Methyl-2-Prop...   Mafenide...   2-Chloro-3-(Tri...   3-Amino-2-piper...   2,2-Dihydroxy-1...   Tropifexor   Enflurane   2-Butoxy-4,6-Di...   4-Ethylbenzenes...   4-[[4-(Bromomet...